Profile
Profile
Profile
Profile
Graphic Design
Graphic Design
Graphic Design
Graphic Design
UI & UX
UI & UX
UI & UX
UI & UX
Musings
Musings
Musings
Musings
Contact
Contact
Contact
Contact
---------- MOBILE ----------
Cheetah: A Prototype Mobile Application
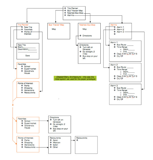
Cheetah is a prototype mobile application inspired by local students' need for better public transportation. The program tracks the movements of buses and provides users with a map of bus routes and locations in real time. Cheetah is intended to increase ridership and effiency by reducing wait times and making users more aware of transportation options in their area.
Project development started with basic user research and formation of user scenarios. Next a paper prototype was created and tested. Finally the user interface was implemented using Flash.
Click the logo to start the application
J2ME: Java Micro Edition
J2ME is a Java platform for embedded systems such as mobile devices. Below are some experiements and projects, developed using J2ME and the Netbeans IDE, which explore some of the applications of mobile programs.
The emulated phone in the Netbeans IDE
We tested our software on a simple Motorola phone
The software could be used to play media back in a synchronized manner across several displays.
+ Kairos Trigger
This project was an exercise in creating a program aimed at synchronizing media across different devices including the mobile phone. Users can download a simple text file from the Internet and their mobile device will automatically playback a series of media files at a given time. Such a program could have applications in flash mobs or in situations needing synchronization.
+ Bubble Wrap Calculator
This program was an experiment in creating a playful, and calming user interface. Essentially the application functions as a calculator. However in order to use it one must pop the bubble wrap a number of times to indicate value and operation. Ideally it could be implemented on a touchscreen phone.
The instructions page
The instructions page
Yellow indicates that a treasure is within a certain radius
Grey indicates that there are no treasures nearby
Map of the treasure (Stuart Art piece) locations
+ Quest
Quest is a game which follows along the lines of other psycho-geography works. This program puts the user on a journey around the UC San Diego campus. It uses a ridiculous story and gameplay elements to motivate the user to explore the Stuart Art Collection and places they might not usually visit. The participant can find treasure located at different points. Visiting different places with certain pieces of treasure trigger different events. This encourages traveling across different parts of the campus to reach related treasures. In order to find the treasures the phone acts as like a metal detector and changes color to indicate varying levels of proximity.
Cheetah
J2ME